版本管理
文章目录
引言
网络上版本管理系统之争持久而喧嚣,依照声量来讲目前应该是 Git 占了较大的优势。不过我们本文的关注点在于代码的分支管理模型,因为大家无论是用 SVN 或者 Git,目的是为了解决研发过程管理中的实际问题。我这里整理几种分支管理模型,这样大家可以对照自己的痛点选择合适的模型。不过并不是最灵活的方案就最好,灵活意味着分支的管理和具体研发学习曲线都更复杂。
我先根据实际生产过程中企业面临的问题列出一个清单:
- 学习曲线(Complexity)
企业都希望研发团队能够快投入生产,而在版本管理这种“小事”不要花费太多精力。 - 需求变更(Release)
企业在一个迭代过程中是否能够完全不进行需求的变更,无论你们的周期是两周、一个月、或者一季度。 - 线上修正(Hotfix)
系统目前是否已经非常稳定,不存在需要发布线上修正的可能。 - 多环境(CI/CD)
企业是否存在多环境的要求(测试、预发布、正式等) - 长期需求(Long-Lived Version-control Story)
企业是否存在一个大需求可能要持续数个迭代。(例如底层的基础业务模型扩展,增加新的数据隔离标识字段,涉及到系统底层或者全系统业务逻辑的变更。这里列这种需求并不是说必须支持,有些普通需求由于错误的技术方案/市场的变化等情况就会变化成这样的需求,所以综合考虑边界情况。)
另外也交代一下我所在的公司背景:
我们是一家企业内部学习培训的人力资源 SAAS 管理平台,对于平台改进有自己的规划和目标,但是又面临着大客户的定制化需求以及交付时间压力。技术栈还是 Java 和.Net 双栈并存,所以可以说是最复杂的研发环境了。我们也慢慢衍生出了自己的一套改进的代码版本管理模型。
TrunkBased
原理1:研发团队在名称为 Trunk 的单一分支进行开发,当开发工作到一定阶段的时候达到可发布条件后,切出 Release 分支进行发布,并且 Release 分支是不可以修改的仅仅做发布使用。大部分 SVN 用户是基于本模型进行开发。
适合小团队的模型,大家都直接在 Trunk 上进行开发
适合较大团队的模型,大家切出短期的特性分支进行开发,完成后合并回 Trunk。
适用场景:适合于单一稳定产品线,迭代排期稳定,需求边界完全可控的团队。
优点:模型简单
缺点:
- 线上修正:按照上图目前系统已经发布了 12.1,下一个迭代也在开发中,线上发现了问题。由于 Release 分支是禁止修改的,而 Trunk 此时包含了新的特性代码无法发布,就造成了线上异常无法修复。
- 需求变更:无法支持,已经提交到 Trunk 的内容抽离很困难。
- 多环境:无法支持
- 长期需求:无法支持
总结:Trunk Based 最大的优势就是清晰简单,付出的代价就是灵活性,基本可以说不存在任何灵活性。适用的场景我觉得是进入到后期维护的大型系统,不会做太多的变更并且不会有太多的突发问题。
GitFlow
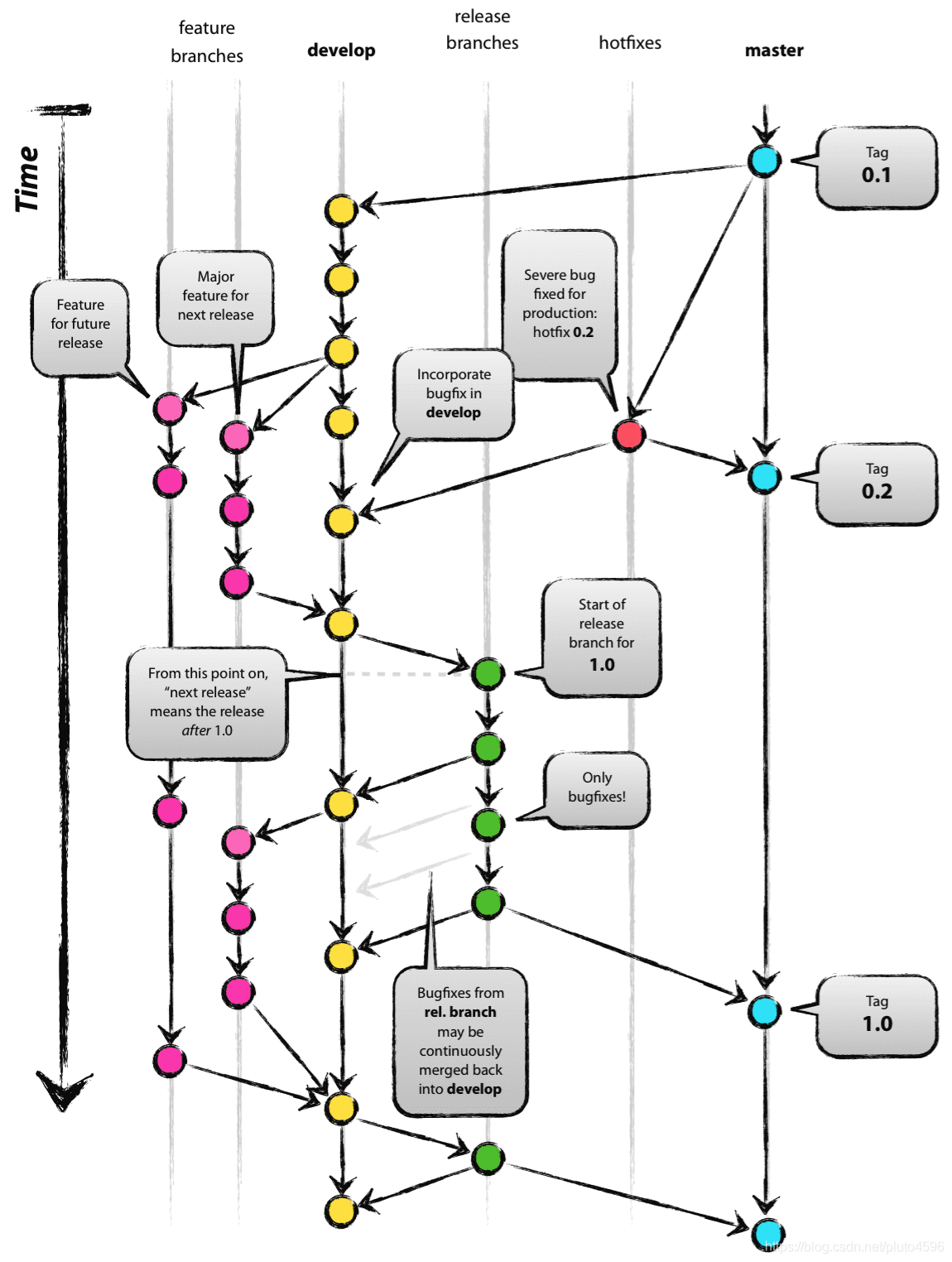
GitFlow 来源应该是 Vincent Driessen 在 2010 年 1 月发表的这篇《A successful Git branching model》,基本是现在 Git 中最出名的流程管理方法了。
这张图相信大家都不陌生。
原理:
主要分为 5 个分支
- master 分支存放所有正式发布的版本,可以作为项目历史版本记录分支,不直接提交代码。仅用于保持一个对应线上运行代码的 code base。
- develop 分支为主开发分支,一般不直接提交代码
- feature 分支为新功能分支,feature 分支都是基于 develop 创建的,开发完成后会合并到 develop 分支上。同时存在多个
- release 分支基于最新 develop 分支创建,当新功能足够发布一个新版本(或者接近新版本发布的截止日期),从 develop 分支创建一个 release 分支作为新版本的起点,用于测试,所有的测试 bug 在这个分支改。测试完成后合并到 master 并打上版本号,同时也合并到 develop,更新最新开发分支。(一旦打了 release 分支之后不要从 develop 分支上合并新的改动到 release 分支),同一时间只有 1 个,生命周期很短,只是为了发布。
- hotfix 分支基于 master 分支创建,对线上版本的 bug 进行修复,完成后直接合并到 master 分支和 develop 分支,如果当前还有新功能 release 分支,也同步到 release 分支上。同一时间只有 1 个,生命周期较短。
适用场景:处于前中期的大型项目,人员较多管理场景较复杂,但是迭代相对稳定,周期内不会频繁的变更需求,尽量不要开长需求分支。
优点:
能够支持线上修正、多环境
缺点: - 复杂度稍高
- 需求变更:不够灵活,由于主分支实际上是基于 develop,那意味着一旦代码提交上去,一段时间后需要撤销(本次迭代不发布)就比较困难
总结:Gitflow 已经很偏向互联网风格的代码管理,考虑到了多环境、线上修正。而且现在很多 IDE 或者工具有整合了 GitFlow 的插件使用起来会更简单。对于有良好规划和进度控制的项目,应该是已经够用了。但是对于一些有交付日期的,但是需求池可以调整的项目可能还不够灵活。
AoneFlow
阿里的研发效能事业部专家基于 TrunkBased 和 GitFlow 提出了一套新思路:AoneFlow。
原理:AoneFlow 只使用三种分支类型:主干分支、特性分支、发布分支,以及三条基本规则。
- 开始工作前,从主干创建特性分支。

- 通过合并特性分支,形成发布分支。

- 发布到线上正式环境后,合并相应的发布分支到主干,在主干添加标签,同时删除该发布分支关联的特性分支。
缺点:
- 复杂度稍高
- 多环境:由于没有 develop 分支所以可能测试环境构建会有一些问题。
优点: - 线上环境,长期需求都是支持的
总结:AoneFlow 最重要的点,就是保证 master 分支可用和随时可发布,其他可能都是临时分支。所以取名的时候应该是 Ali-One-Flow,这个含义。临时分支的组装就有很多种玩法了,需要企业根据自己的需要来定制处理。
OneFlow
OneFlow 我找到两个版本,一个是国内版本,一个是国外的版本。
国内版本:
原理:此模式是 TrunkBased 的升级版,增加了 Hotfix 分支,采用多主干模式,一般是双主干(一个主干分支+一个主干发布分支)。OneFlow 在 TrunkBased 模式演进中,做了一此改善,分离了主干分支和发布分支,有效的规避了一些问题。但是同样还不能满足多版本,多产品的并行开发。
国外版本:
原理:此模式是 GitFlow 的简化版本,但是(作者认为)并不比 GitFlow 逊色。主要也就是双分支2,除了主干分支,只会额外保持一个分支,在不同的阶段切除特性、发布、修正分支
而且还提供了变种版本,master+develop 双主干分支的模式。
总结:国外版本的 OneFlow 发表在 2017 年,我觉得他确定了基于一个,最多两个的固定分支进行开发这种原则。提供了企业版本管理过程中的最佳实践原则,(我觉得)也启发了 AoneFlow 这种优秀的 Flow。
ExeFlow
ExeFlow 是我们公司目前在使用的代码管理流程的名称,主要是吸取了 AoneFlow 的思想,同时根据我们自己的环境进行一些流程和分支的固化。
要理解这个 Flow 流程,首先基于我们的实际工作场景:
我们的系统由于主要是面向大型企业内部使用,存在复杂的分发流程和权限控制,经过长时间的累积业务模型也很复杂各种关联和引用,所以有一些大型任务的开发周期可能会比较长,到达 2-3 个月的周期。
我们的迭代周期正常是 1 个月。流程大概如下:
- 上月末进行迭代计划评估与安排,这里会确认下月迭代目标的 Story 内容与数据。各自主管进行子任务的拆分评估与排期。
- 开发时间一般是 2 周,我们基本是会在月中设定研发截止线,所有研发任务要在截止线前完成提测。期间有完成的任务可以随时提测。【涉及分支:Feature,Local,Develop】
- 完整的系统集成测试时间一般是安排在第三周,测试会进行全面的测试。本周研发的主要任务一方面是处理 Bug,一方面可以介入下月迭代大项的需求说明与分析。【涉及分支:Feature,Local,Develop】
- 第四周的前三天,我们会切出预发布的分支在第四周周一时,会给出明确本次能够上线的 Story List,不在清单内的都不允许合并只预发布环境(也就是我们实际上运行需求在预发布之前仍旧有变更,只要测试人员通过了集成测试环境,就可以合并并且发布),本次发版的具体内容和通知也是当天发出。【涉及分支:Feature,Release】
- 发版一般安排在当月的最后一个周四(为了防止有线上问题,所以不能是周五第二天会没有人员值守)。【涉及分支:Release,Master】
主要经历了 2 个大版本的变化
版本 1,基本是参考 GitFlow
这个版本的固定独立分支是三条:Master,Develop,Local。核心在于 Release 分支还是由 Develop 建立,对于需求变更的支持性不够灵活。
版本 2,是参考 AoneFlow
(上图就是使用 gitgraphjs)
这个版本的固定独立分支也还是是三条:Master,Develop,Local。
但是核心差异在于 Release 分支是由 Master 建立,并且合并需要上线的 Feature 分支,而 Release 分支在我们企业的流程中只会存在 2-3 天的时间。
总结:其实是比较复杂的流程,而且研发的操作的内容实际更多。我们还要锁定某些分支,设定权限管理。但是解决了我们的问题,所以从上到下都能替换到复杂流程带来的好处。
综述
如果你完整看完了这篇文章,实际上现在需要的并不是马上选择当前企业应该选用哪一种 Flow 管理模型,而是认真的思考企业实际面临的问题和痛点。越灵活的流程越复杂,对于研发人员初期的接收难度就越高。我们想真正让研发团队理解并接受某个管理模型,最重要的是这个东西解决了企业面临的问题。才能让管理层、研发自身体会到好处。
我看了很多版本管理软件的对比,无论是抬 Svn 打 Git 或者反之,我觉得都对也都不对。因为无论管理或者技术,本身没有对错优劣,问题是场景。如果一个简单稳定的后期维护项目,强推复杂的管理流程,效果不会好,因为没有解决任何问题,只会引入问题。
管理的核心在于解决问题,而不是管理行为本身。
- 引用自 Trunk Based Development Introduction ↩︎
- 画图工具是使用gitgraphjs ↩︎
